MMT解説図表、贾根良:MMT及其对中国宏观经济政策制定的重要意义 より
贾根良:MMT及其对中国宏观经济政策制定的重要意义
参考:
「MMTと中国のマクロ経済政策立案に対する重要な意義」(賈根良・中国人民大学教授、2022年6月17日)ゲーテちゃんnote
「MMTと中国のマクロ経済政策立案に対する重要な意義」(賈根良・中国人民大学教授、2022年6月17日)
2022年9月3日 22:04
…
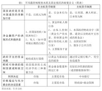
表1 不同通货制度的本质及其宏观经济政策含义(简表)
| 非主权货币制度 | 主权货币制度 | ||
国家政府是否是 本国通货的垄断发行者 | 不是,以欧元为例 | 是,以金本位为例 | 是,以美国、澳大利亚、 日本等为例 |
| 净金融资产的表现形式和提供者 | 1、非国家机构(如欧洲央行) 2、私人(如中国明朝后期的白银) | 1、黄金和私人银行券 2、由私人控制 (黄金生产资本家、 控制黄金和银行券的私人银行家) 3、主要服务于富人 | 1、本国政府财政赤字(国债、通货以及财政开支形成的准备金) 2、由国家控制 3、服务于公共目的 |
| 政府开支的资金来源 | 税收或发行国债 | 以黄金为基础创造的通货 | 通过贷记银行账户,凭空创造通货 |
| 财政可持续的限制因素或财政空间 | 前面提到的主流经济学的三种衡量方法 | 黄金储备数量和固定汇率 | 实际经济资源的限制(通货膨胀限制等) |
| 利率决定 | 市场 | 主要是市场 | 中央银行 |
| 价格稳定与充分就业的决定因素 | 市场 | 主要是市场 | 财政部+就业保障 |
表1 異なる通貨制度の本質とマクロ経済政策的意義(簡易表)
| 非主権通貨制度 | 主権通貨制度 | ||
国政か 国内通貨の独占発行者 | いいえ、ユーロを例にとります | はい、金本位制を例にとります | はい、例として、米国、オーストラリア、日本などを取り上げます |
純金融資産の表現 | 1 .非国家機関(欧州中央銀行) 2.私人[プライベート] (中国、明代後期の銀など) | 1.金券・民間銀行券 2.個人による管理 (金生産資本家、 金や紙幣を管理する民間銀行家) 3.主に富裕層向け | 1.国の財政赤字(国債、財政支出、 引当金) 2.国家による管理 3.公共的な目的のため |
政府支出の資金源 | 税金または国債発行 | 金を基に 作られた通貨 | 銀行口座に入金することで、どこからともなく通貨を作成する |
財政の持続可能性の制約または財政空間 | 前述の主流経済学の 3 つの尺度 | 金準備量と固定為替レート | 実質経済資源の限界 (インフレ制限等) |
| 金利決定 | 市場 | 主に市場 | 中央銀行 |
| 物価安定の決定要因と完全雇用 | 市場 | 主に市場 | 財務省+雇用保障 |
表2 现代货币理论的“哥白尼革命”
| 主流宏观经济学 | 现代货币理论的宏观经济学 | |
| 政府财政与私人部门的关系 | 公共开支的资金由纳税人和富人所提供 | 国家财政赤字为私人部门提供净金融资产 |
| 对主权通货制度的认识 | 太阳绕着地球转(假象) | 地球绕着太阳转(真相,主权货币运动规律) |
| 与天文学类比 | 托勒密体系 | 哥白尼体系(哥白尼革命) |
表2 MMTの「コペルニクス革命」
| 主流マクロ経済学 | 現代貨幣理論のマクロ経済学 | |
| 政府財政と民間部門の関係 | 公共支出は納税者と富裕層によって賄われている | 州の財政赤字は、民間部門に純金融資産を提供する |
| 主権通貨制度の理解 | 太陽が地球の周りを回っている(錯覚) | 地球は太陽の周りを回っている (真実、主権通貨の動きの法則) |
| 天文学との類推 | プトレマイオス体系 | コペルニクス体系 (コペルニクス革命) |





コメント
コメントを投稿